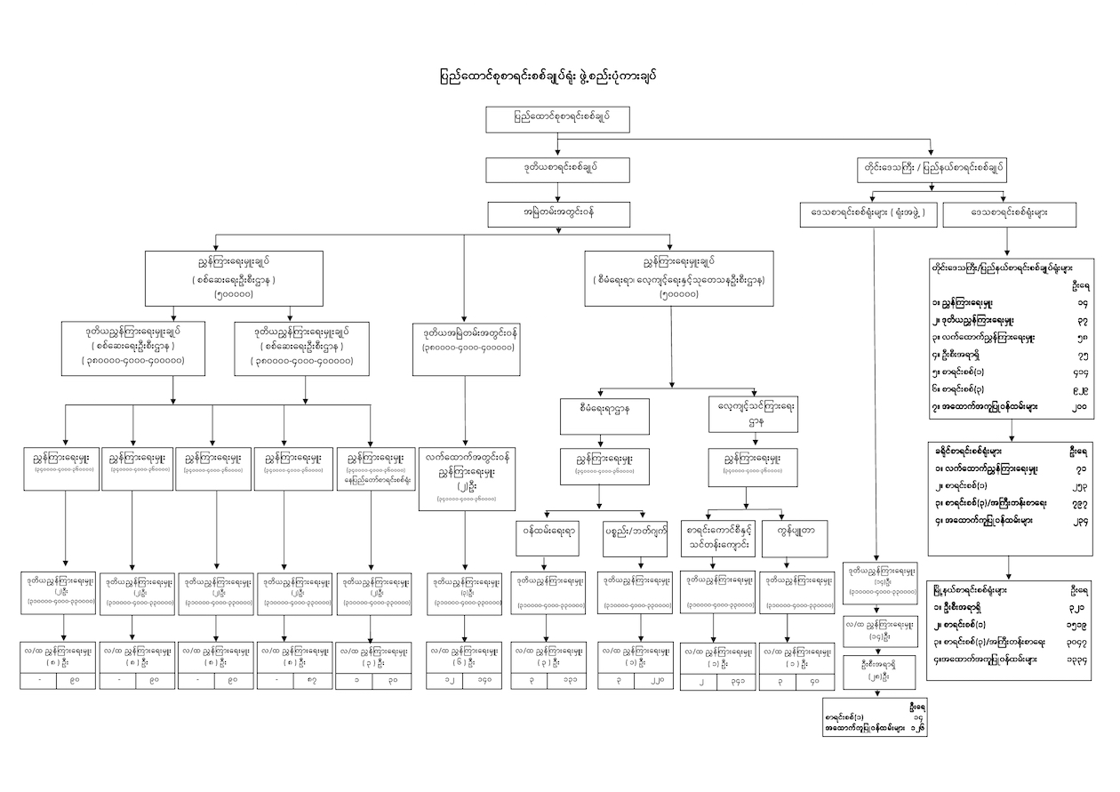
OFFICE OF THE AUDITOR GENERAL OF THE UNION

 

Organizational Chart

ပြည်ထောင်စုသမ္မတမြန်မာနိုင်ငံတော်

ပြည်ထောင်စုစာရင်းစစ်ချုပ်ရုံး

ဖွဲ့စည်းပုံဇယားချပ်

 
                                                                Print ×